Portál pacienta a Pacient
MMP
/
MVP
/
Portál pacienta
/
Portál pacienta a Pacient
Project:
Portál pacienta a KP-TLM
Portál pacienta a Oprávněná osoba - zákonný zástupce
Portál pacienta a Pacient
Oprávněná osoba - zákonný zástupce
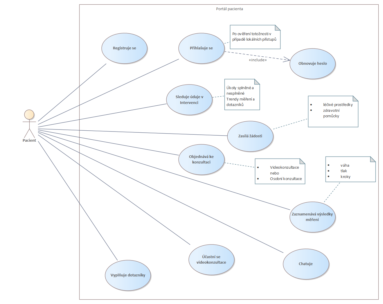
Pacient
Chatuje
Objednává ke konzultaci
Obnovuje heslo
Poskytuje údaje o Intervenci
Přihlašuje se
Registruje se
Sleduje údaje v Intervenci
Účastní se videokonzultace
Vyplňuje dotazníky
Zasílá žádosti
Zaznamenává výsledky měření
Portál pacienta a Pacient : Use Case diagram
Created:
28.08.2025 16:10:32
Modified:
31.08.2025 16:45:15
Project:
Author:
jaros
Version:
1.0
Advanced:
ID:
{B2F53162-0607-FC82-B10D-F82569206B7A}