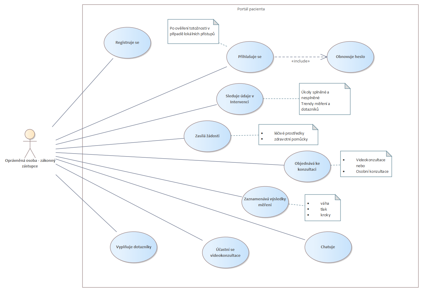
Portál pacienta a Oprávněná osoba - zákonný zástupce
MMP
/
MVP
/
Portál pacienta
/
Portál pacienta a Oprávněná osoba - zákonný zástupce
Project:
Portál pacienta a KP-TLM
Portál pacienta a Oprávněná osoba - zákonný zástupce
Portál pacienta a Pacient
Oprávněná osoba - zákonný zástupce
Pacient
Chatuje
Objednává ke konzultaci
Obnovuje heslo
Poskytuje údaje o Intervenci
Přihlašuje se
Registruje se
Sleduje údaje v Intervenci
Účastní se videokonzultace
Vyplňuje dotazníky
Zasílá žádosti
Zaznamenává výsledky měření
Portál pacienta a Oprávněná osoba - zákonný zástupce : Use Case diagram
Created:
28.08.2025 16:51:33
Modified:
31.08.2025 16:44:05
Project:
Author:
jaros
Version:
1.0
Advanced:
ID:
{880E31CD-F4FB-4527-9F61-F37C73D4D2BC}