MA-TLM a Pacient
MMP
/
MVP
/
MA-TLM
/
MA-TLM a Pacient
Project:
MA-TLM a Pacient
MA-TLM a CGM
MA-TLM a Osobní váha
MA-TLM a Tlakoměr
CGM
Osobní váha
Tlakoměr
Odesílá data o vážení
Odesílá data o glukóze
Odesílá data o měření tlaku
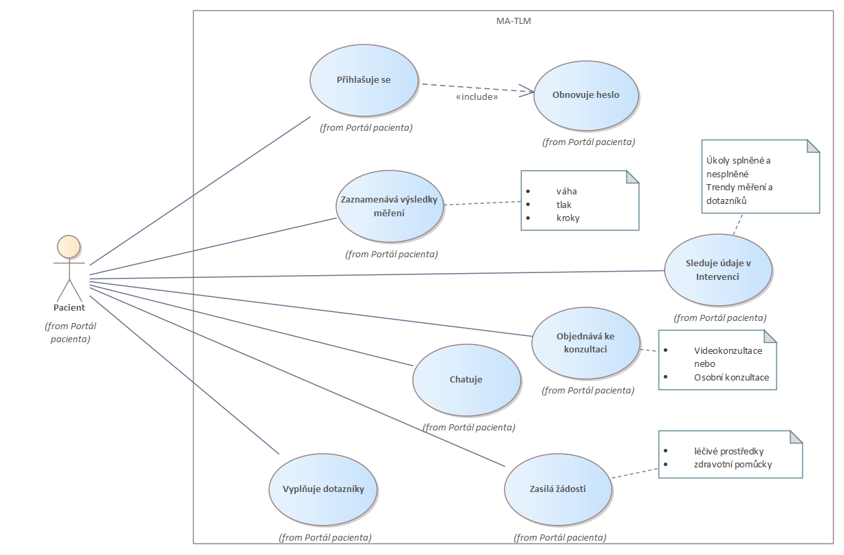
MA-TLM a Pacient : Use Case diagram
Created:
28.08.2025 16:39:05
Modified:
31.08.2025 16:47:57
Project:
Author:
jaros
Version:
1.0
Advanced:
ID:
{ACF0C9DC-06E3-B235-884C-A45592953906}