Case Manager a Portál zdravotnického zařízení
MMP
/
MVP
/
Portál zdravotnického zařízení
/
Case Manager a Portál zdravotnického zařízení
Project:
UCs Nastavení a správa zdravotnického zařízení
UCs Pacient v péči
UCs Správa uživatelů, rolí a přístupů ZZ
Lékař ZZ a Portál zdravotnického zařízení
Operátor Oftalmologie a Portál zdravotnického zařízení
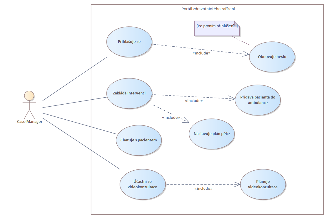
Case Manager a Portál zdravotnického zařízení
Sestra ZZ a Portál zdravotnického zařízení
Dispečer a Portál zdravotnického zařízení
KP-TLM a Portál zdravotnického zařízení
Portál ZZ a Uživatel ověřující totožnost uživatele PP
Uživatel ověřující totožnost uživatele PP
Lékař ZZ
Operátor Oftalmologie
Case Manager
Sestra ZZ
Dispečer
KP-TLM
Blokuje pacienta
Definuje ZZ a podřízení skupiny
Dohlíží na plnění úkolů pacientů
Chatuje s pacientem
Informuje lékaře o alarmu
Nastavuje plán péče
Notifikuje zdravotnický personál
Obnovuje heslo
Ověřuje totožnost uživatele PP
Plánuje videokonzultace
Poskytuje údaje o pacientech
Prohlíží vyplněný dotazník
Přidává pacienta do ambulance
Přihlašuje se
Reaguje na alerty
Sleduje alarmy
Správa pacientů
Správa typových dotazníků pro pacienty
Spravuje kalendáře OJ
Spravuje strukturu zdravotnického zařízení
Spravuje žádosti pacienta
Třídí alarmy
Účastní se videokonzultace
Ukončuje Intervenci
Vkládá snímky
Vyhodnocuje trendy úkolů
Vyplňuje anamnestický dotazník
Zakládá Intervenci
Zakládá nové správce
Zakládá nové zdravotnické zařízení
Zakládá nového pacienta
Zapisuje hodnoty naměřené tonometrem
Zneplatňuje pacienta
Zobrazuje seznam pacientů
:P.1 Řešení bude v souladu s legislativou uvedenou v kapitole 6.2 - Legislativa.
:P.203 Pro každého pacienta se evidují následující údaje:
Po prvním přihlášení
Case Manager a Portál zdravotnického zařízení : Use Case diagram
Created:
28.08.2025 15:59:37
Modified:
31.08.2025 16:38:53
Project:
Author:
jaros
Version:
1.0
Advanced:
ID:
{8008F46C-CDDB-92F7-802A-88BEDA77BB5D}