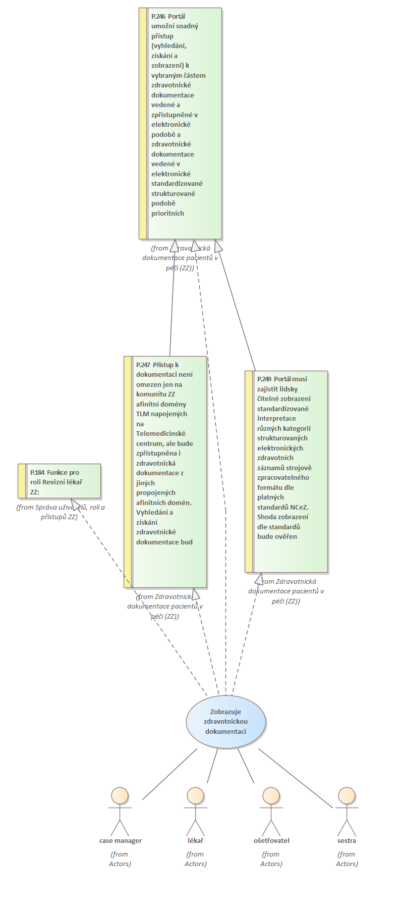
Zobrazuje zdravotnickou dokumentaci
MMP
/
MMP Use Cases
/
Zobrazuje zdravotnickou dokumentaci
/
Zobrazuje zdravotnickou dokumentaci
Project:
Zobrazuje zdravotnickou dokumentaci
Zobrazuje zdravotnickou dokumentaci : Use Case diagram
Created:
26.09.2025 13:11:02
Modified:
27.09.2025 9:52:27
Project:
Author:
jaros
Version:
1.0
Advanced:
ID:
{34F84922-F7E1-4082-BDE7-2CD924115D9E}