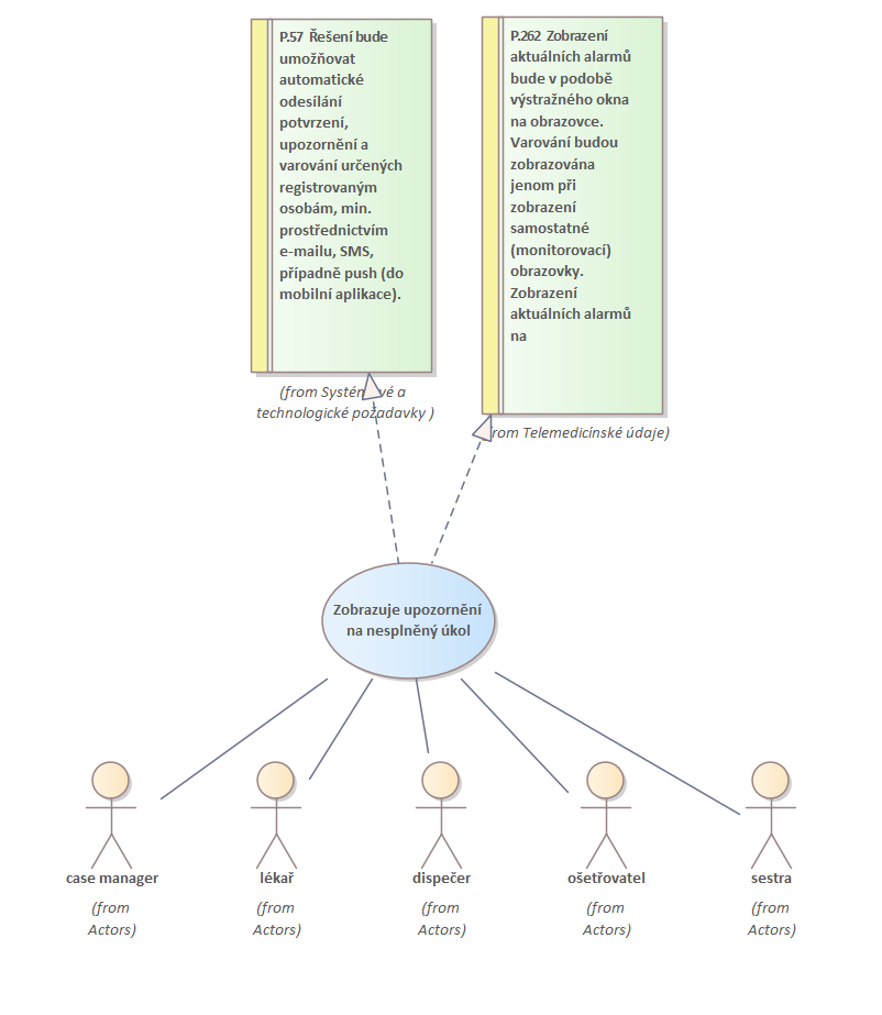
Zobrazuje upozornění na nesplněný úkol

Header Image
Project:
Zobrazuje upozornění na nesplněný úkol : Use Case diagram
Created: 26.09.2025 13:11:44
Modified: 27.09.2025 9:53:58
Project:
Advanced: