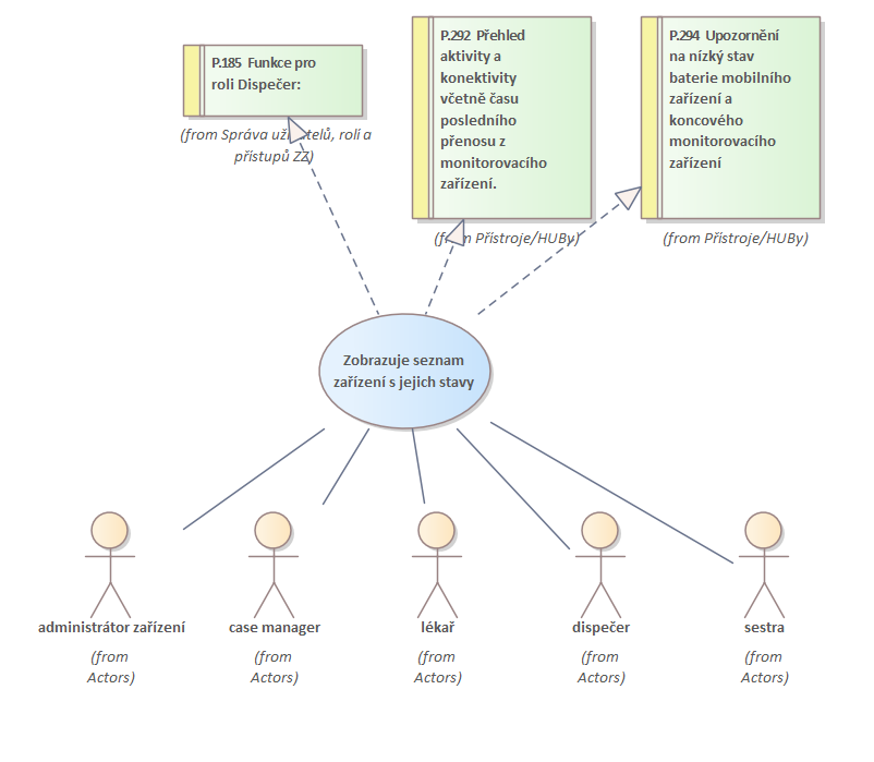
Zobrazuje seznam zařízení s jejich stavy

Header Image
Project:
Zobrazuje seznam zařízení s jejich stavy : Use Case diagram
Created: 26.09.2025 13:12:44
Modified: 27.09.2025 9:56:00
Project:
Advanced: