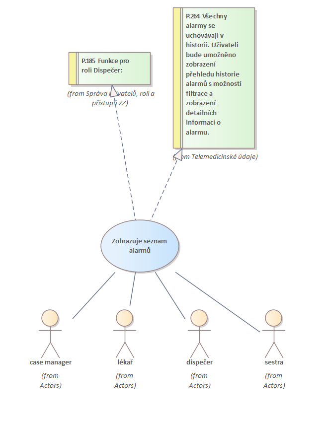
Zobrazuje seznam alarmů
MMP
/
MMP Use Cases
/
Zobrazuje seznam alarmů
/
Zobrazuje seznam alarmů
Project:
Zobrazuje seznam alarmů
Zobrazuje seznam alarmů : Use Case diagram
Created:
26.09.2025 13:14:16
Modified:
27.09.2025 9:59:34
Project:
Author:
jaros
Version:
1.0
Advanced:
ID:
{ACC47E68-7215-4bc7-B4E8-54412FC01C84}