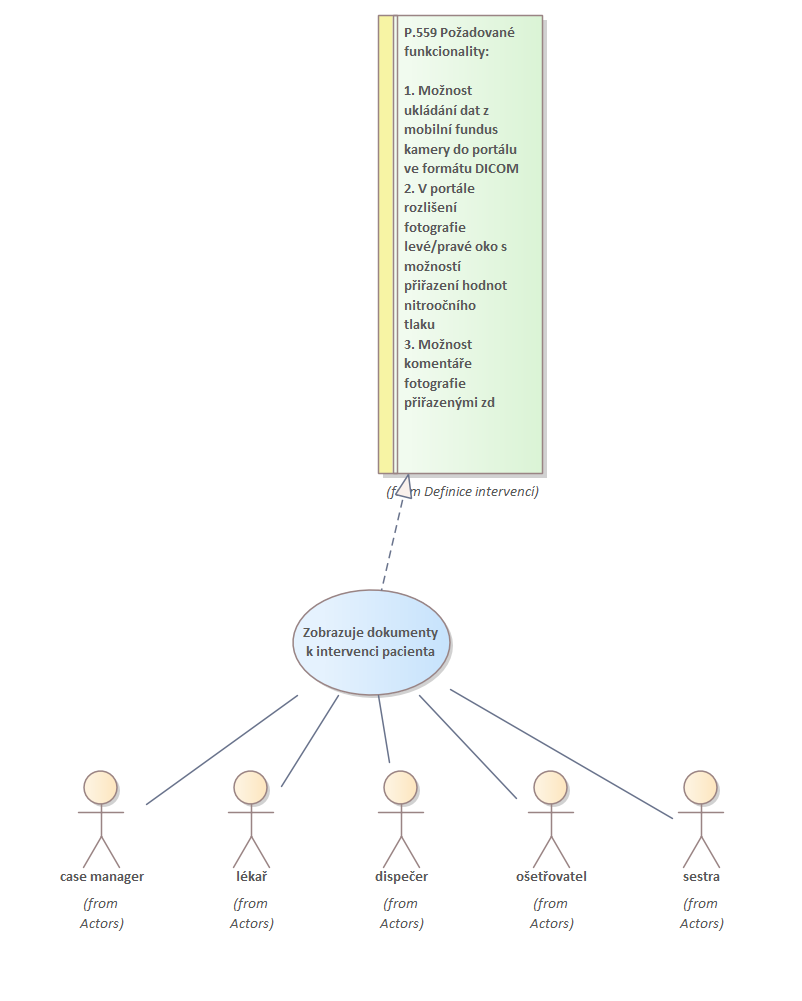
Zobrazuje dokumenty k intervenci pacienta

Header Image
Project:
Zobrazuje dokumenty k intervenci pacienta : Use Case diagram
Created: 26.09.2025 13:17:23
Modified: 27.09.2025 10:09:11
Project:
Advanced: