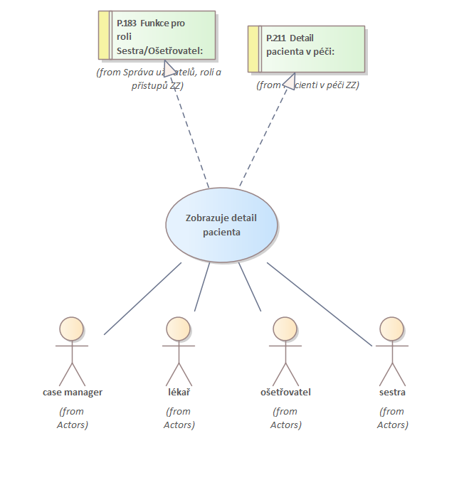
Zobrazuje detail pacienta
MMP
/
MMP Use Cases
/
Zobrazuje detail pacienta
/
Zobrazuje detail pacienta
Project:
Zobrazuje detail pacienta
Zobrazuje detail pacienta : Use Case diagram
Created:
26.09.2025 13:17:57
Modified:
27.09.2025 10:10:33
Project:
Author:
jaros
Version:
1.0
Advanced:
ID:
{12F2FB32-C28E-47e9-B248-3CACE579FC64}