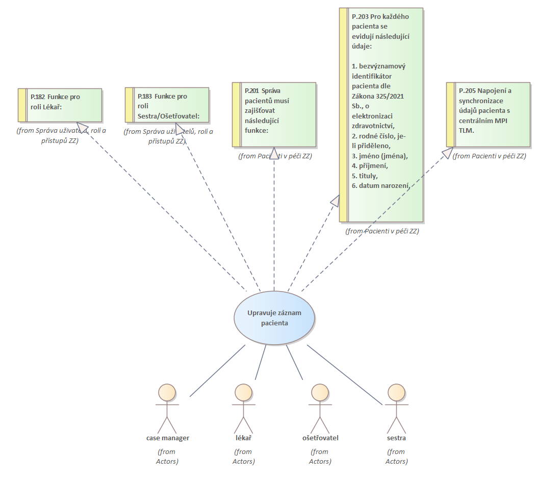
Upravuje záznam pacienta
MMP
/
MMP Use Cases
/
Upravuje záznam pacienta
/
Upravuje záznam pacienta
Project:
Upravuje záznam pacienta
Upravuje záznam pacienta : Use Case diagram
Created:
26.09.2025 13:24:38
Modified:
27.09.2025 10:25:10
Project:
Author:
jaros
Version:
1.0
Advanced:
ID:
{A7B73B30-DC39-45f2-960B-02B221684BD6}