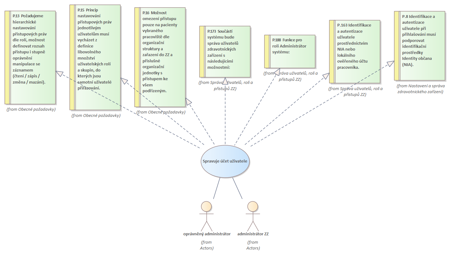
Spravuje účet uživatele
MMP
/
MMP Use Cases
/
Spravuje účet uživatele
/
Spravuje účet uživatele
Project:
Spravuje účet uživatele
Spravuje účet uživatele : Use Case diagram
Created:
26.09.2025 13:26:58
Modified:
27.09.2025 10:29:07
Project:
Author:
jaros
Version:
1.0
Advanced:
ID:
{47809BCF-F5B2-458c-80BC-99B6D8AF493C}