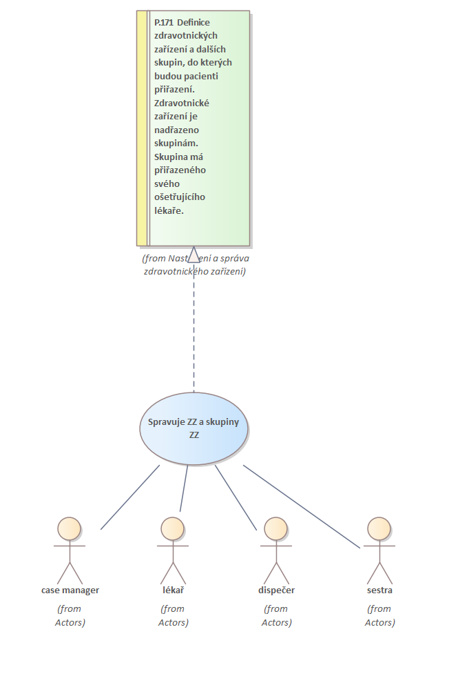
Spravuje ZZ a skupiny ZZ
MMP
/
MMP Use Cases
/
Spravuje ZZ a skupiny ZZ
/
Spravuje ZZ a skupiny ZZ
Project:
Spravuje ZZ a skupiny ZZ
Spravuje ZZ a skupiny ZZ : Use Case diagram
Created:
26.09.2025 13:26:39
Modified:
27.09.2025 10:28:33
Project:
Author:
jaros
Version:
1.0
Advanced:
ID:
{892C0941-5641-45be-BC20-6CAB6857E2EC}