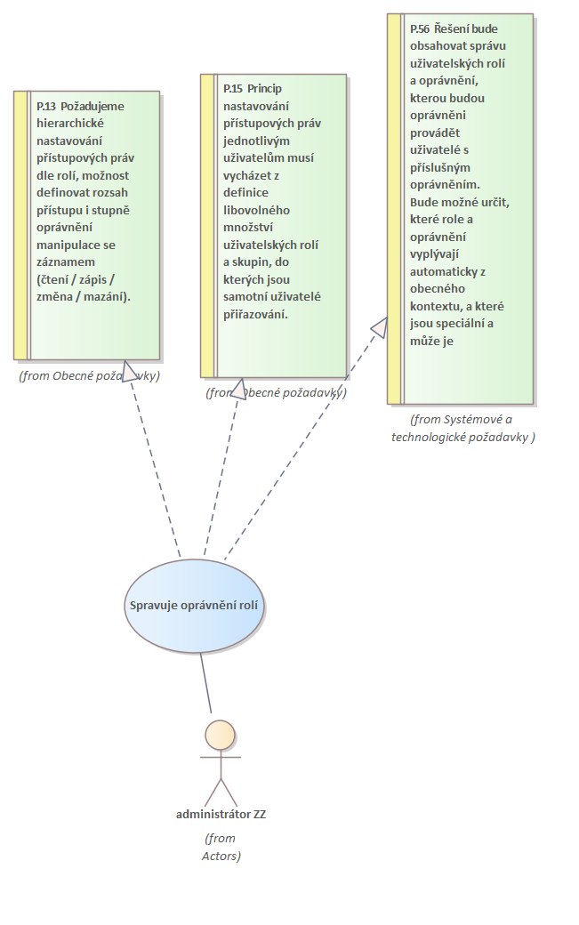
Spravuje oprávnění rolí
MMP
/
MMP Use Cases
/
Spravuje oprávnění rolí
/
Spravuje oprávnění rolí
Project:
Spravuje oprávnění rolí
Spravuje oprávnění rolí : Use Case diagram
Created:
26.09.2025 13:27:50
Modified:
27.09.2025 10:30:36
Project:
Author:
jaros
Version:
1.0
Advanced:
ID:
{FEFD1798-181C-4338-9AF8-886E47372DDF}