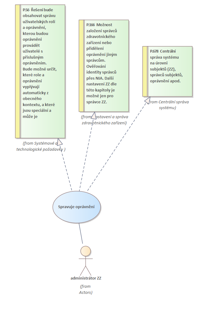
Spravuje oprávnění
MMP
/
MMP Use Cases
/
Spravuje oprávnění
/
Spravuje oprávnění
Project:
Spravuje oprávnění
Spravuje oprávnění : Use Case diagram
Created:
26.09.2025 13:27:57
Modified:
27.09.2025 10:30:45
Project:
Author:
jaros
Version:
1.0
Advanced:
ID:
{BB1E6645-B42C-4307-8794-70501DC43D34}