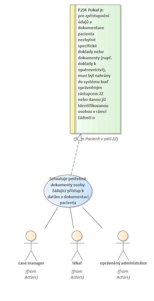
Schvaluje potřebné dokumenty osoby žádající přístup k datům a dokumentaci pacienta

Header Image
Project:
Schvaluje potřebné dokumenty osoby žádající přístup k datům a dokumentaci pacienta : Use Case diagram
Created: 26.09.2025 13:31:47
Modified: 27.09.2025 10:34:34
Project:
Advanced: