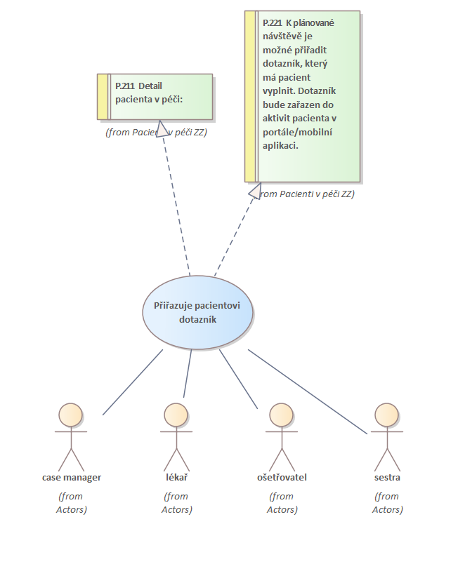
Přiřazuje pacientovi dotazník
MMP
/
MMP Use Cases
/
Přiřazuje pacientovi dotazník
/
Přiřazuje pacientovi dotazník
Project:
Přiřazuje pacientovi dotazník
Přiřazuje pacientovi dotazník : Use Case diagram
Created:
26.09.2025 13:32:40
Modified:
27.09.2025 10:36:19
Project:
Author:
jaros
Version:
1.0
Advanced:
ID:
{F3C394F3-3706-4906-8925-B1A3D433BF5C}