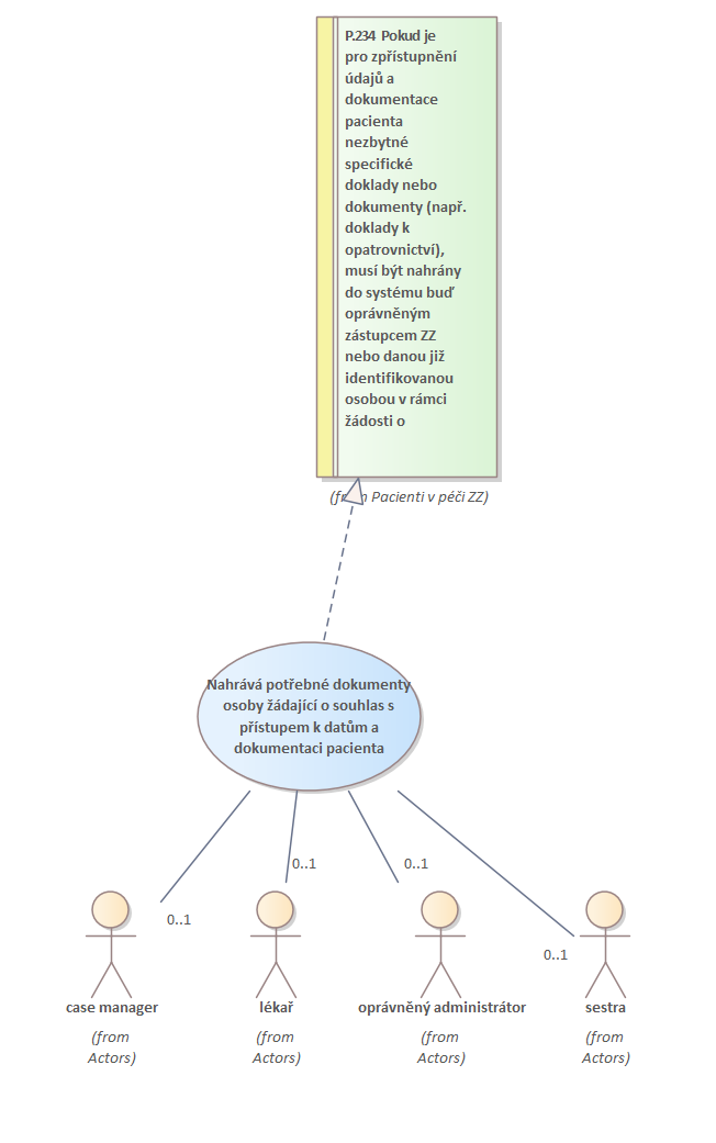
Nahrává potřebné dokumenty osoby žádající o souhlas s přístupem k datům a dokumentaci pacienta

Header Image
Project:
Nahrává potřebné dokumenty osoby žádající o souhlas s přístupem k datům a dokumentaci pacienta : Use Case diagram
Created: 26.09.2025 13:10:37
Modified: 27.09.2025 11:03:20
Project:
Advanced: